LOGO OA教程 ERP教程 模切知识交流 PMS教程 CRM教程 开发文档 其他文档  
 
网站管理员

当你和大模型对话时,模型在做什么

freeflydom
2025年12月3日 15:42 本文热度 1690

简介:

你可能每天都在跟ChatGPT这样的人工智能聊天,向它提出各种问题,或与它讨论各种话题。那么,当你敲下一句问题时,大模型究竟是怎么运行的,如何能一个字一个字输出正确的回答?大模型并不是黑盒,本文会从模型生成答案的过程来解释下Transformer的结构以及模型是如何进行推理的,希望能给大家建立一个大致认知。

为什么要了解模型的推理过程?

作为应用层开发人员,日常更多是做工程上的实践和模型底层技术并没有太多交集。个人体会在理解底层原理后,是能帮我们建立更好的直觉,日常在做各种技术决策时能帮我更好判断这个需求能不能做?能做到什么程度?用哪种方案更合适?当然你也可以每次决策都去问ChatGPT,但是这样效率低,而且ChatGPT给出的结果也不是全对,还需要自己判断取舍。所以了解模型的底层原理是很有必要的。

为什么叫大模型?因为参数量很大。大模型在回答问题时,总是一个字一个字的输出,所以大模型也叫生成AI。

大模型就像一个巨大的函数,在回答问题时,会根据输入和已经输出的内容,不停的预测下个单词,一直到回答结束,就像词语接龙一样。
这个巨大的函数就是Transformer,下文会详细介绍他的执行过程和他的参数究竟是什么。

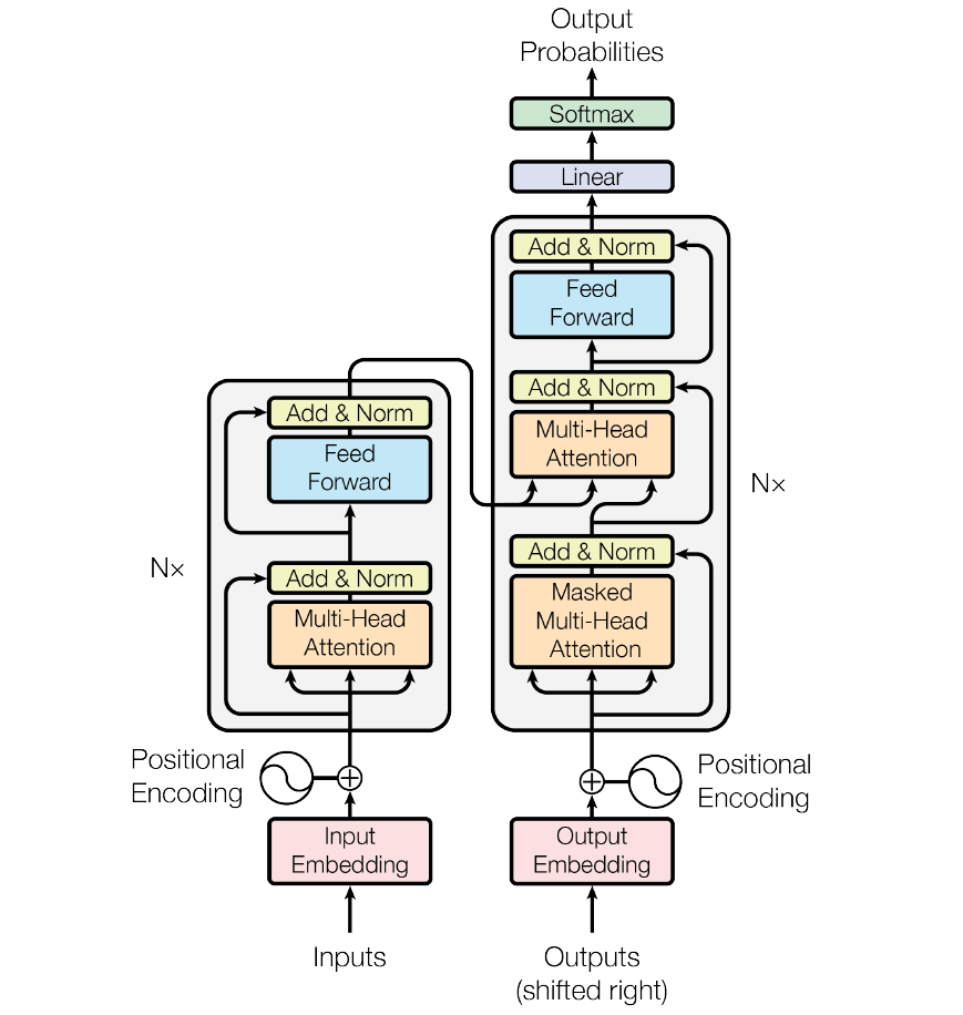
Transformer介绍

Transformer本质是指一种神经网络结构,它的计算核心由多个重复堆叠的模块组成,每个模块都包含多头注意力和前馈网络,并通过残差链接与层归一化相衔接。


从左右来看分为两部分:左半边是Encoder(编码器),右半边是Decoder(解码器),如下图所示:


从上下来看分为三部分:Embedding、Transformer Block、OutputProbabilities,如下图所示:

  • Embedding

  • Transformer Block

  • OutputProbabilities

Transformer有三种常用的结构:

  • Decoder-Encoder:就是上图的Transformer原论文结构。适用于需要将一个序列转换为另一个序列的任务,如机器翻译、文本摘要和问答系统。
  • Decoder-Only:现在大模型常用的结构。适用于生成文本的任务,如文本生成和对话系统、ChatGPT。下图是GPT3的结构示例:
  • Encoder-Only:适用于处理输入序列并生成固定长度向量表示的任务,如文本分类、情感分析和命名实体识别。

模型运行的第一步embedding

当我们输入“世界上最高的山峰是哪座?”,模型首先会把用户的输入做分词处理,这个分词方式每个模型都不太一样,主流的方法有三种:BPE、WordPiece、Unigram。

下图是一个分词示例:

如图可以看到一个完整的提问被分成6个词,拿到分词结果后会根据已经训练好的词表,找到词的对应向量信息,这个过程类似于查字典,找到每个词的含义,最后再加上词的位置信息,结合词的位置信息可以让模型更好的解释词在句子中含义。

词向量是表示自然语言里单词的一种方法,会把每个词都表示为高维空间的向量。通过这种方法,实现把自然语言计算转换为向量计算。同时每个词对应什么向量也是通过模型训练得到的。有一个经典的通过向量对自然语言计算的案例,queen = king - man + women。如下图:
以GPT3为例,词表一共有50257个token(不同语言也是不同的token),包含所有可打印字节、子词片段一级特殊控制符,每个token的向量维度是12288,词表中的参数量为6.18亿,约占GPT3整体参数量的0.7%。

模型运行的第二步:Encoding

拿到词向量加上位置编码信息后,下一步就是Encoding的过程。


Encoder block 结构,可以看到是由 Multi-Head Attention, Add & Norm, Feed Forward, Add & Norm 组成的,一步一步来讲。

Multi-Head Attention

通过前面的步骤,每个token的向量只包含自己的含义和位置信息,如果我们类比下自己的语言就知道,一句话的实际含义并不能只看每个字的含义,你还需要结合上下文来看,在不同的上下文中,它的含义可能完全不同,比如:模,在大模型中代表算法模型,在模特中代表一种职业。Multi-Head Attention就是要把token放在整个上下文中来计算它的真实含义。

Multi-Head Attention是由多个自注意力机制(self attention)组成,所以我们先学习下自注意力机制。
自注意力计算公式如下:


其中Q、K、V的计算过程如下:


注意上面是一个示例图,输入矩阵的每一行代表一个token的向量,每一列代表token的一个维度。

WQ WK WV这三个矩阵是事先训练好的三个参数矩阵也是大模型参数的一部分,以GPT3为例,WQ WK WV的大小都是12288*12288=151M个参数

把输入分别乘以WQ WK WV之后,就得到了Q K V三个矩阵,矩阵的每一行仍然对应一个token,只是乘上了不同的矩阵,向量值不一样。

后续举证的详细计算过程如下图:


a1就代表输入矩阵x的一行,也代表一个token的原始向量,q1就代表Q矩阵的一行,也代表一个token经过WQ举矩阵相乘后的值。k1,v1也是类似的。

下图表示a1向量经过自注意力变换后得到b1的过程:


这里需要比较熟悉矩阵运算才能理解整个个计算过程,可以拿张纸画一下矩阵运算比较容易理解。

看了上面的计算过程,可以知道经过Q K V三个矩阵的运算,最后每个token的输出向量都是加入了其他token的向量计算,也就是考虑到了其他token,也就是上下文!

了解了自注意机制,多头注意力就是把上面的计算过程拆分为了多个矩阵计算,最后再做合并的过程,计算过程如下:


这里面的WO矩阵也是实现训练好的参数矩阵,以gpt3为例他的维度也是12288*12288=151M个参数。

这四个矩阵加起来的参数量*96(96个头)等于57.98B约占总参数量(175B)的33%。

Add& Norm

Add 是残差链接(Residual Connection):这里是为了缓解梯度消失/爆炸、信息保真(子层学不到东西时,模型可以退变差化为恒等映射,性能不会)、收敛更快。可以注意的点是,这里的计算过程不仅用了自注意计算的向量,还用了token的原始向量。

Norm 是层归一化(Layer Normalization):稳定激活分布(把每个token按均值0、方差1归一化,防止层与层之间数值飘逸)

Feed Forward

详细的逻辑图如下:


升维线性变换:输入首先经过一个线性变换,将输入映射到一个高维空间。这个线性变换通常由一个权重矩阵和一个偏置向量实现(有些大模型架构也会把bias省略掉)。

非线性激活函数:经过生维线性变换后,输入会通过一个激活函数,增加模型的非线性表达能力。常用的激活函数包括ReLU、Sigmoid、Tanh等,顺便说一下,当前主流大模型常用的SwiGLU。

降维线性变换:经过激活函数后,再进行一次线性变换,利用降维矩阵将高维空间的特征映射回原始空间,得到FFN层的输出。
以GPT3举例:W1(1228849152) W2(4915212288)
加起来再乘 96参数量为115.96B 约占参数量的66%

模型运行第三步:Decoding


抽象一下:

解码器结构其实和编码器结构很相似。不同点,在于:

  • 模型已经输出的内容也会作为解码器的输入重新放进注意力机制进行计算。
  • 在计算注意力机制时,使用编码器的输出来计算K和V矩阵,Q来自于解码器。所以解码器就是凭借着产生一个 q,去编码器这边抽取信息出来,当做接下来的解码器的全连接网络的输入。

模型运行最后一步:output

以上的多次运算后,在最后一个输入的向量中已经包含了整个输入序列的信息,这里显性变换就是为了把最后一个输入向量映射到词表维度上,预测哪一个token的输出概率最高。
线性映射公式:Logits = X * WT+b

X是输入,推理时是最后一个token的向量,维度是[1, d_model]、WT是权重矩阵维度[vocab_size, d_model]
b是偏移量

可以看到举证变换后,把最后一个token的向量,变成了词表上每个词的概率分布。
最后再经过softmax,看哪个词的概率最高,输出该token,至此就完成了一次Transformer运算,大模型生成会重复该过程,一直到到最后的输出是结束符,就会结束本次生成。

总结

由于篇幅限制,本文只是非常粗略的介绍了整个生成过程。同时有还有很多细节我也还没真正理解,比如:为什么自注意机制是有效的?是偶然发现的还是经过精心设计的?等等。

下图是一个完整生成过程图(Decoder-Only结构),可以参考帮助理解。

转自https://www.cnblogs.com/ekoeko/p/19295509


该文章在 2025/12/3 15:42:58 编辑过
关键字查询
相关文章
正在查询...
点晴ERP是一款针对中小制造业的专业生产管理软件系统,系统成熟度和易用性得到了国内大量中小企业的青睐。
点晴PMS码头管理系统主要针对港口码头集装箱与散货日常运作、调度、堆场、车队、财务费用、相关报表等业务管理,结合码头的业务特点,围绕调度、堆场作业而开发的。集技术的先进性、管理的有效性于一体,是物流码头及其他港口类企业的高效ERP管理信息系统。
点晴WMS仓储管理系统提供了货物产品管理,销售管理,采购管理,仓储管理,仓库管理,保质期管理,货位管理,库位管理,生产管理,WMS管理系统,标签打印,条形码,二维码管理,批号管理软件。
点晴免费OA是一款软件和通用服务都免费,不限功能、不限时间、不限用户的免费OA协同办公管理系统。
Copyright 2010-2026 ClickSun All Rights Reserved  粤ICP备13012886号-1  粤公网安备44030602007207号