作者: vivo 互联网客户端团队- Chen Long
并行加载是 H5 即开 SDK 的加速技术,通过 native 层在用户打开页面时并行请求关键资源(如 index.html 和 CSR 模式 API),利用 webview 初始化时间窗口提前发起请求,减少加载耗时。其核心挑战是解决 webview 与并行任务间的资源交接问题。
1分钟看图掌握核心观点👇

一、并行加载能力核心解析
1.1 什么是并行加载
并行加载是H5即开SDK提供的一项加速能力,核心逻辑是:在用户打开页面时,通过native层并行请求关键资源,减少页面加载耗时。其本质是利用webview及native页面初始化的时间窗口,提前发起资源请求,实现"时间复用"。
1.2 核心加载资源
并行加载的关键资源包含两类:
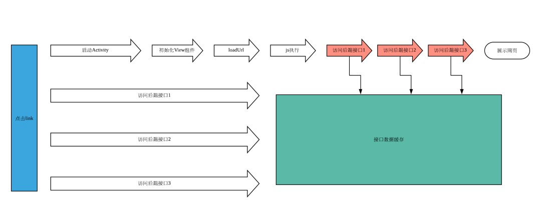
1.3 工作流程示意图

即开SDK在流程中主要完成两件事:
用户打开URL时,并行请求H5依赖的API接口或index.html文件。
拦截webview请求,将并行加载的缓存数据导流给webview,实现加速。
二、并行加载的核心挑战:资源交接场景
并行加载的核心问题是如何在webview需要资源时,将并行请求的资源无缝交接。根据资源状态可分为三类场景:

下面我们针对三个场景分别看处理方案
2.1 场景一:网络数据尚未响应,webview开始需要资源
解决方案一
忽略网络数据,webview自己加载资源。
矛盾点:
如果是因为服务器压力大,网络环境差导致的响应慢,webview自己去加载也会遇到同样的问题,而且直接放弃已并行加载的任务,等于是浪费了已经处于建联中,可能已经完成了一部分等待的时间。
解决方案二
webview等待网络资源加载成功后,再使用加载成功的资源。
矛盾点:
让webview的资源获取线程等待并行任务响应并返回,那么等多久,如果时间太久怎么办,需要设置超时时间,如何等待,并且在等待的过程中还要监控并行任务是否已经返回。
2.2 场景二:网络数据已响应,webview开始需要资源
场景二需要考虑两种情况
情况一
在webvie需要数据的时候,网络数据流刚好完成建联,webview可以直接使用网络数据流加载。
情况二
网络数据流建联的时候,webview还未开始需要使用数据,并行任务有时间将网络数据流读取到缓冲区中,webview在需要数据的时候,可以读取缓冲区的数据。
矛盾点:
大家知道网络数据读取是有受限于网络环境影响的,预先进行网络的数据读取,再交接给webview,肯定能更大程度上降低读取耗时,但是问题又来了,如果并行任务在读取的过程中,还没有读完,webview就来要数据怎么办,让webview等待吗?如果等待,等待多久?如果不等待,又如何将已读取在缓冲区中的数据和未读取的网络流数据一起交给webview呢。
2.3 场景三:网络数据返回错误,webview开始需要资源
解决方案
并行任务已失败,直接废弃并行任务,让webview自己加载资源。
三、早期方案设计与局限
在最开始,我们希望并行任务设计的足够简单,基于以上所有场景下的理解,权衡开发难度,我们设计了第一个方案。
首先我们希望避开场景二中,网络数据流已建联,网络线程正在读取网络流到缓冲区,读到一半webview来取数据的场景,因为我们觉得这种场景较为复杂,如果返回混合流,可能会出现控制不好的情况,而且整个过程中,两条线程参与的生产者和消费者,存在一个中间态,也就是生产者生产到一半时,消费者过来要消费数据,生产者要立刻停止生产,并把未成品交给消费者,这显然比常规的生产者消费者模式更加复杂,于是我们决定用更简单的方法来处理,方案就是把这个较为复杂的生产者消费者,变回简单的典型生产者消费者,消费者不能打断生产者的生产过程,而是等待生产完成,避免中间态下的复杂处理,虽然做了妥协,但是我们依然希望有较好的性能,所以我们将index.html任务和CSR模式下的API任务分为两个不同的方式来进行处理。
3.1 index.html首帧资源处理
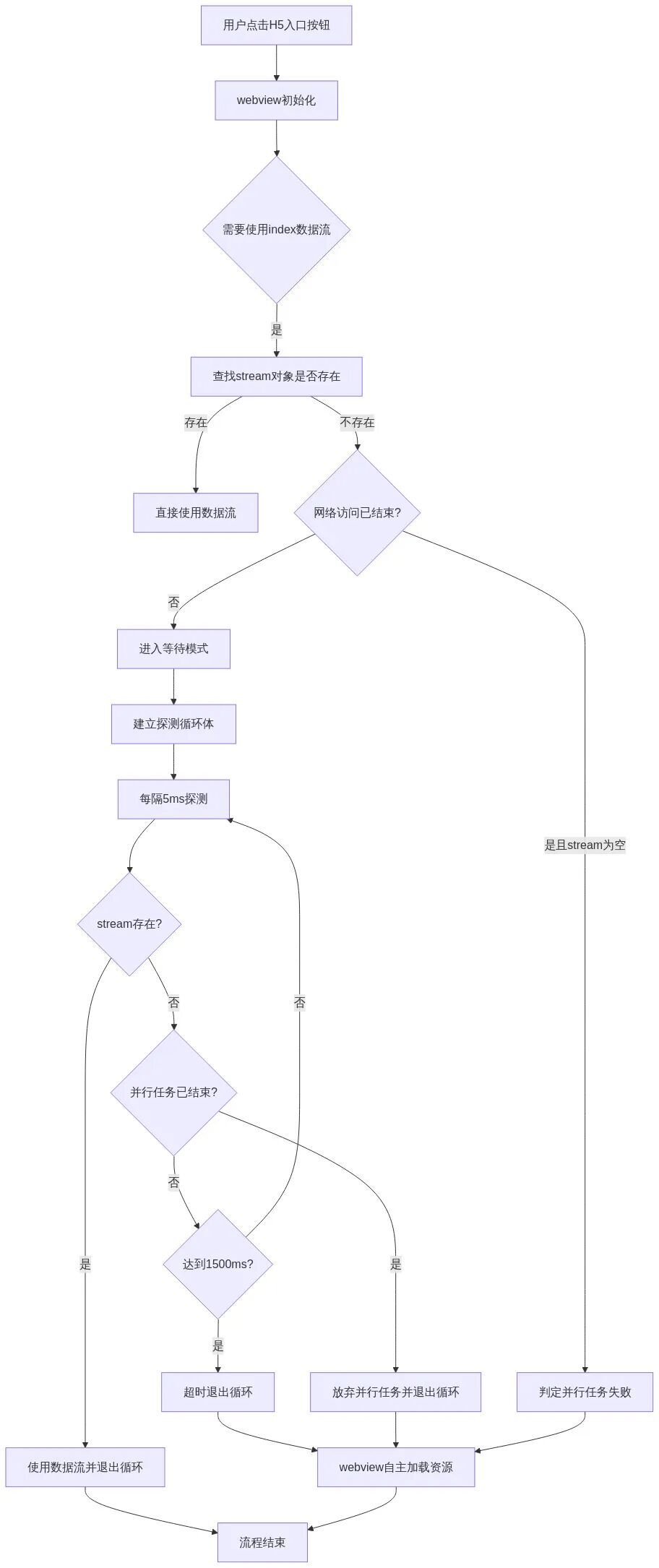
index.html,这是webview完成初始化后第一个要加载的资源,俗称首帧资源。因此index.html的使用时机可以说是非常的靠前,在并行加载任务中,它的可用并行加载时间也大致在100ms左右,我们认为在这个时间内,并行任务大概率可以完成建联,但是可能没有时间再完成数据流的读取。
因此,我们使用了stream对象来保存网络数据流。
用户点击H5入口按钮,并行index任务发起,访问网络开始建联,一但完成有效建联,则保存网络stream对象,当webview需要使用该数据流的时候,判定stream对象是否存在,如果存在,则直接使用该数据流,如果stream对象不存在,则判定网络访问是否返回,如果是因为网络访问失败导致stream为空,则认为是并行任务失败,否则会进入等待模式,等待模式下,线程建立一个循环体,每隔5ms,探测一次stream是否存在,网络是否已完成建联,一但探测到结果,则退出循环体,即使多次没有探测到结果,1500ms后依然退出循环体,此时放弃并行任务数据,改为webview自主加载资源。
我们来看下这个方案
循环体的等待机制实现了消费者等待生产者完成生产的过程,5ms的检测时机,实现了生产者生产完成后,消费者知晓生产者生产状态的能力,1500ms的的超时退出,解决了生产者出现问题时,消费者困在循环等待中的情况。整个方案,只在保存的stream对象上添加volatile关键字,实现轻量的对象可见性线程同步。
整体方案逻辑如下:
3.1.1 index并行任务发起
flowchart TD
A[用户点击H5入口按钮] --> B[并行发起index任务]
B --> C[native访问网络开始建联]
C --> D{建联成功?}
D -->|是| E[保存网络Stream对象]
E -->F[记录结束状态]
D -->|否| F[记录结束状态]

3.1.2 webview使用index资源
flowchart TD
A[用户点击H5入口按钮] --> B[webview初始化]
B --> C{需要使用index数据流}
C -->|是| D[查找stream对象是否存在]
D -->|存在| E[直接使用数据流]
D -->|不存在| F{网络访问已结束?}
F -->|是且stream为空| G[判定并行任务失败]
F -->|否| H[进入等待模式]
H --> I[建立探测循环体]
I --> J[每隔5ms探测]
J --> K{stream存在?}
K -->|是| L[使用数据流并退出循环]
K -->|否| M{并行任务已结束?}
M -->|是| N[放弃并行任务并退出循环]
M -->|否| O{达到1500ms?}
O -->|是| P[超时退出循环]
O -->|否| J
P --> Q[webview自主加载资源]
N --> Q
L --> R[流程结束]
G --> Q
Q --> R

3.2 API 接口资源处理
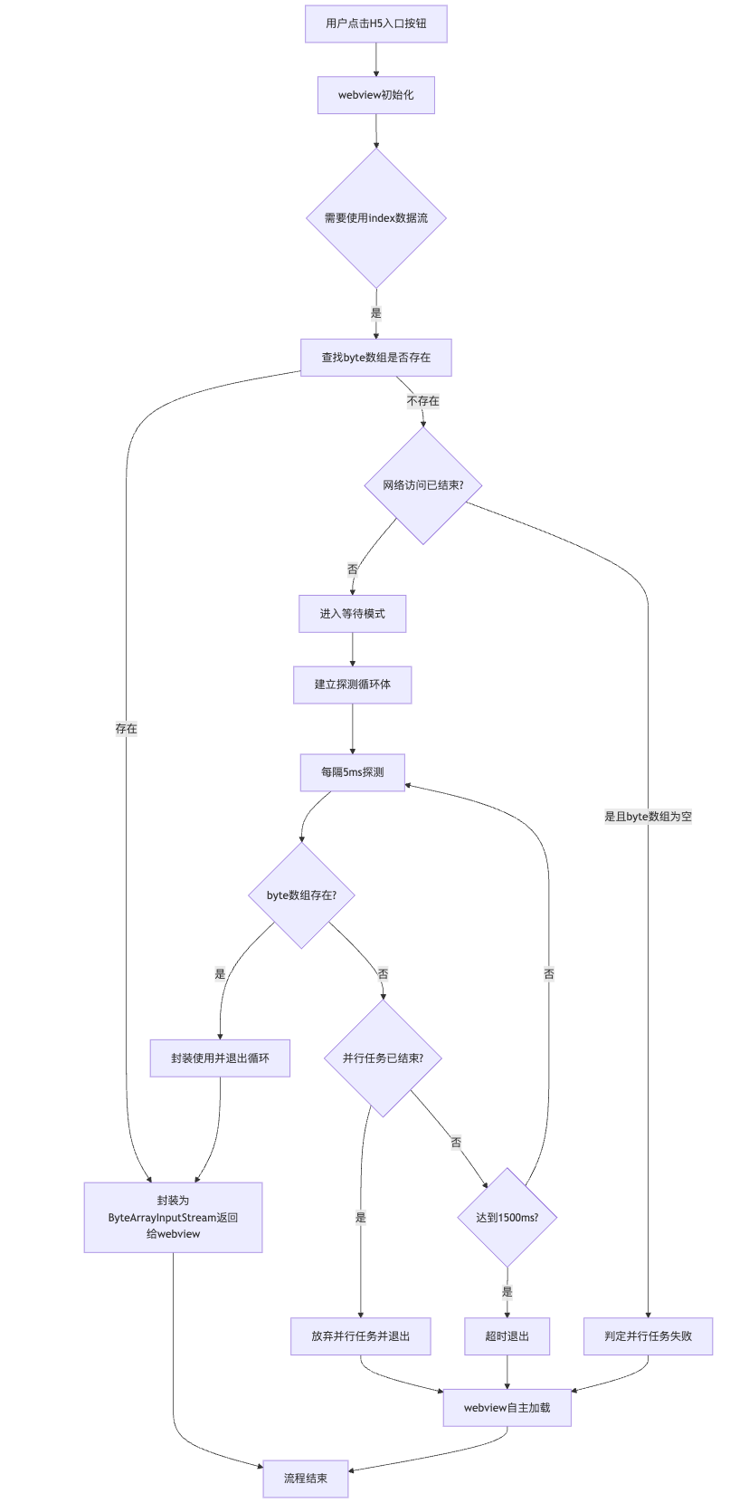
API接口通常在页面完成第一次渲染后,才开始调用,这个时候页面可能会展示一个loading状态,或者是骨架屏,这个时机相对靠后,并行任务有充足的时间来完成网络的建联任务,甚至有充足的时间将网络流读取到缓冲区中。
针对这种情况,我们保存了一个byte数组,将网络流数据读取到这个byte数组中,webview需要使用数据时,将byte数组包装成ByteArrayInputStream返回。
逻辑图如下:
3.2.1 API并行任务发起
flowchart TD
A[用户点击H5入口按钮] --> B[并行发起index任务]
B --> C[native访问网络开始建联]
C --> D{建联成功?}
D -->|是| E[读取网络stream]
E --> F[保存到本地byte数组]
D -->|否| G[记录结束状态]
F --> H[流程完成]
G --> H

3.2.2 webview使用API资源
flowchart TD
A[用户点击H5入口按钮] --> B[webview初始化]
B --> C{需要使用index数据流}
C -->|是| D[查找byte数组是否存在]
D -->|存在| E[封装为ByteArrayInputStream返回给webview]
E --> X[流程结束]
D -->|不存在| G{网络访问已结束?}
G -->|是且byte数组为空| H[判定并行任务失败]
G -->|否| I[进入等待模式]
I --> J[建立探测循环体]
J --> K[每隔5ms探测]
K --> L{byte数组存在?}
L -->|是| M[封装使用并退出循环]
L -->|否| N{并行任务已结束?}
N -->|是| O[放弃并行任务并退出]
N -->|否| P{达到1500ms?}
P -->|是| Q[超时退出]
P -->|否| K
M --> E
O --> R[webview自主加载]
Q --> R
H --> R
R --> X

从上述的逻辑图中可以看到,一但网络建联的时间不足,数据响应不及时,webview就会处于等待状态。
有两种场景会导致webview建立线程循环体等待资源:
场景一:并行发起的网络请求,因为网络速度慢,尚未建联返回有效的网络stream。
场景二:在并行API的场景下,虽然已经建联,但是网络stream数据读取中,尚未完全读取到缓冲区,webview会等待缓冲区缓冲完成。
这两种场景,都会造成时间的浪费
场景一的等待虽然不可避免,但是webview的循环体检测机制,每隔5ms才会检测一次,最差的情况下,无效等待时间可以最长达到5ms(上一次循环检测刚结束,网络即完成建联,需要下一个5ms之后才会发起检测)。
场景二的无效等待时间就更长了,即使已经完成建联,webview也要等待缓存全部完成,待缓存完成之后,webview又再次从缓冲区读取一次数据,全量缓存不就浪费了时间,还浪费了内存。
3.3 早期方案的核心局限
四、方案演进:优化时间与内存消耗
在反思早期方案的弊端中,我们提出了内存的消耗和时间上的浪费,那么新方案的优化侧重点就是优化内存的消耗和循环等待时间上的消耗,优化耗时的优化大刀是直接干掉循环等待,优化内存消耗的优化大刀是干掉全量的缓存建立,但是做加法简单,做减法就没那么容易。
4.1 优化思路
新方案的核心是解决中间态交接问题,通过线程同步和流桥接技术实现优化。
整体的构思如下:
4.2 技术实现:生产者 - 消费者模型
4.2.1 核心逻辑
我们把网络建联+网络数据读取到缓冲区的整个过程,看作是生产过程, 用一个生产者消费者模型来描述这个过程:
这里涉及到两个技术点:
生产者在生产过程中随时被打断
生产者生产了一半的产品可以被用来使用
我们尝试使用线程间同步机制和桥接流技术来实现这些需求:
4.3 代码核心实现
import java.io.*;
import java.util.HashMap;
import java.util.Map;
import java.util.concurrent.ConcurrentHashMap;
import java.util.concurrent.atomic.AtomicInteger;
import static java.lang.Thread.sleep;
public class Main2 {
public static class ResponseBody {
InputStream stream;
public ResponseBody(InputStream stream){
this.stream = stream;
}
public InputStream byteStream(){
return stream;
}
}
public static class SyncLoadResponseBean {
private static final String TAG = "SyncLoadResponseBean";
public static final int INIT = 1;
public static final int READY = 2;
public static final int OFFER = 3;
public static final int DROP = 4;
private final String mRequestUrl;
private final ConcurrentHashMap<String, SyncLoadResponseBean> mSyncLoadCache;
private final AtomicInteger mStatus = new AtomicInteger(INIT);
private Map<String, String> mResponseHeader;
private ByteArrayOutputStream mBufferStream;
private InputStream mNetworkStream;
private long mResponseTime;
public SyncLoadResponseBean(String requestUrl, ConcurrentHashMap<String, SyncLoadResponseBean> syncLoadCache){
mRequestUrl = requestUrl;
mSyncLoadCache = syncLoadCache;
mStatus.set(INIT);
}
public boolean before(int status){
return mStatus.get() < status;
}
public boolean during(int status){
return mStatus.get() == status;
}
public boolean after(int status){
return mStatus.get() >= status;
}
public void signalAll(){
synchronized (SyncLoadResponseBean.this) {
this.notifyAll();
}
}
public void saveResponse(ResponseBody responseBody, Map<String, String> responseHeader){
streamReady(responseBody, responseHeader);
preReadStream();
}
private voids treamReady(ResponseBody responseBody, Map<String, String> responseHeader){
synchronized (SyncLoadResponseBean.this) {
TLog.d(TAG, "并行加载 响应保存");
mResponseTime = System.currentTimeMillis();
mResponseHeader = responseHeader;
mBufferStream = new ByteArrayOutputStream();
if (responseBody != null) {
mNetworkStream = responseBody.byteStream();
if (mNetworkStream != null) {
mStatus.set(READY);
} else {
drop();
}
} else {
drop();
}
TLog.d(TAG, "并行加载 保存完成 通知消费者");
signalAll();
}
}
private void preReadStream(){
TLog.d(TAG, "并行加载 预读缓存 开始");
byte[] buffer = new byte[4096];
int num = 0;
try {
while (during(READY)) {
synchronized (SyncLoadResponseBean.this) {
try {
if (during(READY)) {
int bytesRead = mNetworkStream.read(buffer);
if (bytesRead == -1) {
TLog.d(TAG, "并行加载 预读缓存 完成 " + bytesRead);
closeStream(mNetworkStream);
mNetworkStream = null;
return;
}
TLog.d(TAG, "并行加载 预读缓存 " + bytesRead);
mBufferStream.write(buffer, 0, bytesRead);
}
} finally {
num++;
TLog.d(TAG, "并行加载 预读缓存 第" + num + "次通知消费者");
signalAll();
}
}
}
if (after(OFFER)) {
TLog.d(TAG, "并行加载 数据流已提供 预读缓存 关闭");
}
} catch (IOException e) {
TLog.e(TAG, "并行加载 预读缓存 异常 关闭", e);
synchronized (SyncLoadResponseBean.this) {
if (!after(OFFER)) {
drop();
}
}
}
}
public InputStream getBridgedStream(){
TLog.d(TAG, "并行加载 查找流数据");
synchronized (SyncLoadResponseBean.this) {
try {
if (before(READY)) {
TLog.d(TAG, "并行加载 查找流数据 进入等待状态");
this.wait(5000);
TLog.d(TAG, "并行加载 查找流数据 被唤醒");
}
if (before(READY)) {
TLog.d(TAG, "并行加载 查找流数据 依旧没有可用数据 返回空流");
drop();
return null;
} elseif (after(OFFER)) {
TLog.d(TAG, "并行加载 查找流数据 数据已被废弃或者被他人被使用 返回空流");
return null;
} elseif (isTimeOut()) {
TLog.d(TAG, "并行加载 查找流数据 数据超时 返回空流");
drop();
return null;
} else {
if (mNetworkStream != null && mBufferStream != null) {
mStatus.set(OFFER);
ByteArrayInputStream cachedStream = new ByteArrayInputStream(mBufferStream.toByteArray());
TLog.d(TAG, "并行加载 查找流数据 返回桥接流");
return new SequenceInputStream(cachedStream, mNetworkStream);
} elseif (mNetworkStream != null) {
mStatus.set(OFFER);
TLog.d(TAG, "并行加载 查找流数据 返回网络流");
return mNetworkStream;
} elseif (mBufferStream != null) {
mStatus.set(OFFER);
TLog.d(TAG, "并行加载 查找流数据 返回缓存流");
return new ByteArrayInputStream(mBufferStream.toByteArray());
} else {
drop();
TLog.d(TAG, "并行加载 查找流数据 返回空流");
return null;
}
}
} catch (Exception e) {
TLog.e("TAG", "Create bridged stream failed", e);
drop();
return null;
}
}
}
public Map<String, String> getResponseHeader(){
if (mResponseHeader != null && !mResponseHeader.containsKey("Access-Control-Allow-Origin")) {
mResponseHeader.put("Access-Control-Allow-Origin", "*");
}
return mResponseHeader;
}
private void closeStream(Closeable stream){
if (stream != null) {
try {
stream.close();
} catch (Exception e) {
TLog.e(TAG, "关闭流失败", e);
}
}
}
private boolean isTimeOut(){
return Math.abs(mResponseTime - System.currentTimeMillis()) > 5000;
}
public void drop(){
synchronized (SyncLoadResponseBean.this) {
mStatus.set(DROP);
mResponseHeader = null;
mResponseTime = 0;
closeStream(mBufferStream);
closeStream(mNetworkStream);
mBufferStream = null;
mNetworkStream = null;
mSyncLoadCache.remove(mRequestUrl);
TLog.d(TAG, "并行加速 缓存数据丢弃");
}
}
}
public static void main(String[] args){
SyncLoadResponseBean syncLoadResponseBean = new SyncLoadResponseBean("https://www.baidu.com", new ConcurrentHashMap<>());
new Thread(() -> {
try {
System.out.println("生产者启动");
sleep(200);
File file = new File("./xxxx.txt");
ResponseBody responseBody = new ResponseBody(new FileInputStream(file));
syncLoadResponseBean.saveResponse(responseBody, new HashMap<>());
} catch (FileNotFoundException e) {
throw new RuntimeException(e);
} catch (InterruptedException e) {
throw new RuntimeException(e);
} finally {
System.out.println("生产线程工作完成,唤醒等待中的消费者");
syncLoadResponseBean.signalAll();
}
}).start();
new Thread(() -> {
System.out.println("消费者启动");
InputStream stream = syncLoadResponseBean.getBridgedStream();
System.out.println("消费者 " + stream);
}).start();
}
}
4.4 代码解读
代码的工作流程是这样的:
生产者网络线程发起数据请求。
建联后会第一次发起notify,尝试唤醒等待中的消费者webview线程,如果这个时候刚好有消费者webview在等待,还未轮到生产者预读数据,消费者就会拿走数据。
如果没有消费者在等待,就开始预读,预读是一个循环读取的过程,每次循环读取都会有一个加锁->读取->释放锁的过程,保证消费者可以随时打断并拿走读取了一半的数据。
使用synchronized(SyncLoadResponse-
Bean.this)来实现生产者和消费者线程间协同工作。
使用AtomicInteger来实现状态机的线程间同步。
使用了wait(long timeoutMillis)来实现了等待和锁的超时释放。
preReadStream()方法在while循环体内实现了读取时的同步块。
使用SequenceInputStream实现了已读缓冲流与未读网络流的桥接。
在消费者webview等待资源的过程中,生产者会有多个时机让出同步锁,并且发起notify,通知消费者可以消费数据:时机①:生产者完成网络建联,保存了响应体,但还没有进行数据预读的时候。时机②:生产者在网络数据的预读过程中,每次读取4096之后都会通知消费者。
在代码的最下面,我们提供了标准Java的main函数,有兴趣的同学可以尝试将代码拷贝到本地,并且运行他,看下效果,我们这边也直接把运行效果贴出来,看下是否符合预期。
生产者启动
消费者启动
并行加载 查找流数据
并行加载 查找流数据 进入等待状态
并行加载 响应保存
并行加载 保存完成 通知消费者
并行加载 预读缓存 开始
并行加载 预读缓存 4096
并行加载 预读缓存 第1次通知消费者
并行加载 预读缓存 4096
并行加载 预读缓存 第2次通知消费者
并行加载 预读缓存 4096
并行加载 预读缓存 第3次通知消费者
并行加载 预读缓存 4096
并行加载 预读缓存 第4次通知消费者
并行加载 预读缓存 4096
并行加载 预读缓存 第5次通知消费者
.......
.......
.......
并行加载 预读缓存 4096
并行加载 预读缓存 第360次通知消费者
并行加载 预读缓存 4096
并行加载 预读缓存 第361次通知消费者
并行加载 预读缓存 4096
并行加载 预读缓存 第362次通知消费者
并行加载 查找流数据 被唤醒
并行加载 查找流数据 返回桥接流
并行加载 预读缓存 第363次通知消费者
并行加载 数据流已提供 预读缓存 关闭
消费者 java.io.SequenceInputStream@696759a5
4.5 运行结果解读
这次的test代码运行,工作流程如下:
消费者webview需要数据的时候,生产者的生产任务还没有返回,此时生产者正在进行虚拟的网络建联,因此消费者进入了等待状态,网络建联后,生产者首次尝试唤醒消费者,但正在等待任务的消费者并没有被唤醒,这里已经开始不符合预期了。于是生产者继续进行数据预读,在数据预读的循环体内,每次一个缓冲读完,生产者都会尝试唤醒一次消费者,但是消费者直到第363次notify的时候,才被唤醒,拿到了数据。
我们经过多次尝试,发现消费者被唤醒的时机不确定,有时候是在首次唤醒的时候就能够唤醒,有时候要在唤醒第xxx次的时候才能被唤醒,而且次数还是随机的,显然这样延长了消费者等待的时间,不符合我们既定的想法,还需要进一步的优化。
五、方案演进:优化同步策略
从上述代码实际运行的现象上看,生产者释放锁,并且唤醒消费者的时候,线程锁并没有交接给消费者,反而又被生产者的预读任务给抢了过来。
5.1 锁的公平性
从运行的结果来看,锁的释放和获取并没有符合预期,我们有理由怀疑在线程同步的过程中,有一些线程争抢资源和锁的情况发生,通过查阅java多线程相关资料,我们了解到一个概念:线程锁的公平性。
线程锁的公平性是指多个线程竞争锁时,锁的获取是否按照请求顺序进行分配,同步锁的类型简单来讲可以分为如下两类:
非公平锁
公平锁
特点:严格按照FIFO(先进先出)顺序分配锁
优点:避免线程饥饿,行为更可预测
缺点:性能较低,因为需要维护队列顺序
Java内置的synchronized锁就是是非公平锁,wait和notify 也是基于synchronized来实现的。
在上述的示例代码中,我们使用的就是非公平锁,导致线程之间出现资源抢占,发生了不符合预期的情况。
适合使用公平锁的场景
虽然公平锁会牺牲同步性能,但是在当前业务中,我们是希望消费者能够尽快的获得数据的,所以我们应该选择使用公平锁来实现同步,在java中要实现公平锁,就必须使用ReentrantLock,如果要实现公平锁的等待,就要使用Condition,我们使用ReentrantLock和Condition来修改代码,对代码中与同步锁相关的逻辑进行重构。
公平锁的使用方法
使用公平锁时,无法像使用synchronized关键字一样直接加在方法头上,而是需要手动获得锁和释放锁,示例代码如下:
private final ReentrantLock mLock = new ReentrantLock(true);
public void test(){
mLock.lock();
try {
TLog.d(TAG, "此处执行代码");
} finally {
mLock.unlock();
}
}
如果需要手动使线程处于等待状态,则触发等待和唤醒的示例代码如下:
private final ReentrantLock mLock = new ReentrantLock(true);
private final Condition mCondition \= mLock.newCondition();
public void signal(){
if (mLock.tryLock()) {
try {
mCondition.signal();
} finally {
mLock.unlock();
}
}
}
public void test(){
mLock.lock();
try {
TLog.d(TAG, "实际业务代码执行");
mCondition.await(5, TimeUnit.SECONDS);
TLog.d(TAG, "实际业务代码执行");
} finally {
mLock.unlock();
}
}
这里的疑问,为什么lock并且await的时候,其他线程依然可以获得锁并发起signal?
是因为condition.await() 的原子操作,当线程调用 condition.await() 时,会自动释放锁,然后进入等待状态,这是原子性操作,保证在进入等待状态前一定会释放锁。
其他线程可以获取锁,是因为原线程已经在 condition.await() 时释放了锁,其他线程在调用 condition.signal() 时必须持有锁,当等待中的线程被 condition.signal() 唤醒后,会重新尝试获取锁,获取锁成功后才会从 condition.await() 方法返回。
5.2 公平锁代码编写
代码如下
import java.io.*;
import java.util.HashMap;
import java.util.Map;
import java.util.concurrent.ConcurrentHashMap;
import java.util.concurrent.TimeUnit;
import java.util.concurrent.atomic.AtomicInteger;
import java.util.concurrent.locks.Condition;
import java.util.concurrent.locks.ReentrantLock;
import static java.lang.Thread.sleep;
public class Main {
public static class ResponseBody {
InputStream stream;
public ResponseBody(InputStream stream){
this.stream = stream;
}
public InputStream byteStream(){
return stream;
}
}
public static class SyncLoadResponseBean {
private static final String TAG = "SyncLoadResponseBean";
public static final int INIT = 1;
public static final int READY = 2;
public static final int OFFER = 3;
public static finaint DROP = 4;
private final String mRequestUrl;
private final ConcurrentHashMap<String, SyncLoadResponseBean> mSyncLoadCache;
private final ReentrantLock mLock = new ReentrantLock(true);
private final Condition mCondition = mLock.newCondition();
private final AtomicInteger mStatus = new AtomicInteger(INIT);
private Map<String, String> mResponseHeader;
private ByteArrayOutputStream mBufferStream;
private InputStream mNetworkStream;
private long mResponseTime;
public SyncLoadResponseBean(String requestUrl, ConcurrentHashMap<String, SyncLoadResponseBean> syncLoadCache){
mRequestUrl = requestUrl;
mSyncLoadCache = syncLoadCache;
mStatus.set(INIT);
}
public boolean before(int status){
return mStatus.get() < status;
}
public boolean during(int status){
return mStatus.get() == status;
}
public boolean after(int status){
return mStatus.get() >= status;
}
public void signalAll(){
if (mLock.tryLock()) {
try {
mCondition.signalAll();
} finally {
mLock.unlock();
}
}
}
public void saveResponse(ResponseBody responseBody, Map<String, String> responseHeader){
streamReady(responseBody, responseHeader);
preReadStream();
}
private void streamReady(ResponseBody responseBody, Map<String, String> responseHeader){
mLock.lock();
try {
TLog.d(TAG, "并行加载 响应保存");
mResponseTime = System.currentTimeMillis();
mResponseHeader = responseHeader;
mBufferStream = new ByteArrayOutputStream();
if (responseBody != null) {
mNetworkStream = responseBody.byteStream();
if (mNetworkStream != null) {
mStatus.set(READY);
} else {
drop();
}
} else {
drop();
}
} finally {
TLog.d(TAG, "并行加载 保存完成 通知消费者");
mCondition.signalAll();
mLock.unlock();
}
}
private void preReadStream(){
byte[] buffer = new byte[4096];
int num = 0;
try {
while (during(READY)) {
mLock.lock();
try {
if (during(READY)) {
int bytesRead = mNetworkStream.read(buffer);
if (bytesRead == -1) {
TLog.d(TAG, "并行加载 预读缓存 完成 " + bytesRead);
closeStream(mNetworkStream);
mNetworkStream = null;
break;
}
TLog.d(TAG, "并行加载 预读缓存 " + bytesRead);
mBufferStream.write(buffer, 0, bytesRead);
}
} finally {
num++;
TLog.d(TAG, "并行加载 预读缓存 第" + num + "次通知消费者");
mCondition.signalAll();
mLock.unlock();
}
}
if (after(OFFER)) {
TLog.d(TAG, "并行加载 数据流已提供 预读缓存 关闭");
}
} catch (IOException e) {
TLog.e(TAG, "并行加载 预读缓存 异常 关闭", e);
mLock.lock();
try {
if (!after(OFFER)) {
drop();
}
} finally {
mLock.unlock();
}
}
}
public InputStream getBridgedStream(){
mLock.lock();
TLog.d(TAG, "并行加载 查找流数据");
try {
if (before(READY)) {
long time1 = System.currentTimeMillis();
TLog.d(TAG, "并行加载 查找流数据 进入等待状态");
mCondition.await(5, TimeUnit.SECONDS);
long time2 = System.currentTimeMillis();
TLog.d(TAG, "并行加载 查找流数据 被唤醒 等待时长:" + (time2 - time1));
}
if (before(READY)) {
TLog.d(TAG, "并行加载 查找流数据 依旧没有可用数据 返回空流");
drop();
return null;
} elseif (after(OFFER)) {
TLog.d(TAG, "并行加载 查找流数据 数据已被废弃或者被他人被使用 返回空流");
return null;
} elseif (isTimeOut()) {
TLog.d(TAG, "并行加载 查找流数据 数据超时 返回空流");
drop();
return null;
} else {
if (mNetworkStream != null && mBufferStream != null) {
mStatus.set(OFFER);
ByteArrayInputStream cachedStream = new ByteArrayInputStream(mBufferStream.toByteArray());
TLog.d(TAG, "并行加载 查找流数据 返回桥接流");
returnnew SequenceInputStream(cachedStream, mNetworkStream);
} elseif (mNetworkStream != null) {
mStatus.set(OFFER);
TLog.d(TAG, "并行加载 查找流数据 返回网络流");
return mNetworkStream;
} elseif (mBufferStream != null) {
mStatus.set(OFFER);
TLog.d(TAG, "并行加载 查找流数据 返回缓存流");
returnnew ByteArrayInputStream(mBufferStream.toByteArray());
} else {
drop();
TLog.d(TAG, "并行加载 查找流数据 返回空流");
return null;
}
}
} catch (Exception e) {
TLog.e("TAG", "Create bridged stream failed", e);
drop();
return null;
} finally {
mLock.unlock();
}
}
public Map<String, String> getResponseHeader(){
mLock.lock();
try {
if (mResponseHeader != null && !mResponseHeader.containsKey("Access-Control-Allow-Origin")) {
mResponseHeader.put("Access-Control-Allow-Origin", "*");
}
return mResponseHeader;
} finally {
mLock.unlock();
}
}
private void closeStream(Closeable stream){
if (stream != null) {
try {
stream.close();
} catch (Exception e) {
TLog.e(TAG, "关闭流失败", e);
}
}
}
private boolean isTimeOut(){
return Math.abs(mResponseTime - System.currentTimeMillis()) > 5000;
}
public void drop(){
mLock.lock();
try {
mStatus.set(DROP);
mResponseHeader = null;
mResponseTime = 0;
closeStream(mBufferStream);
closeStream(mNetworkStream);
mBufferStream = null;
mNetworkStream = null;
mSyncLoadCache.remove(mRequestUrl);
TLog.d(TAG, "并行加速 缓存数据丢弃");
} finally {
mLock.unlock();
}
}
}
public static void main(String[] args){
SyncLoadResponseBean syncLoadResponseBean = new SyncLoadResponseBean("https://www.baidu.com", new ConcurrentHashMap<>());
new Thread(() -> {
try {
System.out.println("生产者启动");
sleep(200);
File file = new File("./xxxx.txt");
ResponseBody responseBody = new ResponseBody(new FileInputStream(file));
syncLoadResponseBean.saveResponse(responseBody, new HashMap<>());
} catch (FileNotFoundException e) {
thrownew RuntimeException(e);
} catch (InterruptedException e) {
thrownew RuntimeException(e);
} finally {
System.out.println("生产线程工作完成,唤醒等待中的消费者");
syncLoadResponseBean.signalAll();
}
}).start();
new Thread(() -> {
System.out.println("消费者启动");
InputStream stream = syncLoadResponseBean.getBridgedStream();
System.out.println("消费者 " + stream);
}).start();
}
}
5.3 公平锁代码解读
使用ReentrantLock实现公平锁
使用Condition实现线程等待
生产者启动
消费者启动
并行加载 查找流数据
并行加载 查找流数据 进入等待状态
并行加载 响应保存
并行加载 保存完成 通知消费者
并行加载 查找流数据 被唤醒 等待时长:203
并行加载 查找流数据 返回桥接流
消费者 java.io.SequenceInputStream@4e8de630
并行加载 预读缓存 第1次通知消费者
并行加载 数据流已提供 预读缓存 关闭
生产线程工作完成,唤醒等待中的消费者
进程已结束,退出代码为 0
可以看到在建联完成,保存响应的时候,首次通知消费者,消费者就能够准确的被唤醒。
再通过调整测试代码sleep的时间模拟数据正在被预读中,消费者打断预读的场景,消费者依然能够被准确的唤醒。
生产者启动
消费者启动
并行加载 响应保存
并行加载 保存完成 通知消费者
并行加载 预读缓存 4096
并行加载 预读缓存 第1次通知消费者
并行加载 查找流数据
并行加载 查找流数据 返回桥接流
并行加载 预读缓存 第2次通知消费者
并行加载 数据流已提供 预读缓存 关闭
生产线程工作完成,唤醒等待中的消费者
消费者 java.io.SequenceInputStream@5a40ed62
进程已结束,退出代码为 0
整体代码运行符合预期。
5.4 桥接流代码解读
在上述代码中,我们多次提到桥接流的概念,桥接流顾名思义,就是将多个数据流接起来,可以让读流的程序按照顺序先读第一个流,读完第一个再读第二个流,以此类推,这里我们直接使用了java官方的一个类来实现流的桥接。
SequenceInputStream是 Java I/O 类库中的一个输入流类,它允许你将多个输入流按顺序连接起来,形成一个逻辑上的连续输入流。
SequenceInputStream的主要特点:
顺序读取:它会按顺序读取多个输入流,先读取第一个流的所有内容,然后自动切换到第二个流,依此类推。
流合并:将多个独立的输入流合并为一个连续的输入流。
自动切换:当一个流读取完毕时,会自动切换到下一个流。
自动关闭:SequenceInputStream 关闭时会自动关闭所有包含的输入流
SequenceInputStream的使用场景
当有多个文件需要按顺序读取,但希望像读取单个文件一样处理时,合并多个来源的数据流,需要将多个输入源串联起来处理,我们可以很方便的把一个或者多个流串联起来按顺序读取,通过这个特性,我们就可以实现缓存流和网络流的无缝桥接。
六、方案对比与总结

公平锁替代非公平锁
桥接流技术
半缓冲机制
七、写在最后
回顾上述方案,采用同步锁实现缓冲过程的打断,使用SequenceInputStream实现桥接流,预读过程的打断是通过流读取循环体内的公平锁来实现的,相比最初的循环等待,数据超时废弃的模式,新方案实现了网络流和缓存流的无缝切换,整合了并行请求的资源,充分利用了页面启动时间。
转自https://www.cnblogs.com/vivotech/p/19306015
该文章在 2025/12/9 15:13:52 编辑过