LOGO OA教程 ERP教程 模切知识交流 PMS教程 CRM教程 开发文档 其他文档  
 
网站管理员

[点晴永久免费OA]FluxDown:一款能挑战IDM的新下载工具

admin
2026年3月16日 10:56 本文热度 99

这两年下载工具其实没什么新鲜的。

很多人电脑里可能一直躺着几个老熟人:浏览器自带下载、BT 客户端、偶尔再配个 IDM。

平时下载文件用 IDM 等工具来体验极致下载速度,虽然现在浏览器也能开启多线程下载,但调用第三方下载感觉更可控,可配置细节更多。

最近在折腾下载工具时,偶然发现了一个叫 FluxDown 的小巧工具。

 

需要先提醒你的是不要急。

 

看到新的下载器就想起了 IDM 和迅雷等老牌工具才是正解。这些老的软件,开发者也都是用过的,但还是觉得不爽才决定自己和AI一起动手做一个,所以这是一个力求做得更好的工具。

 

它基于 Rust 和 Tokio 构建,没有任何乱七八糟的捆绑软件和引导页,在官网上的标语就是:精美界面,极致性能,永久免费,零广告!光是这点就够点赞了。

安装好打开软件,界面没有会员加速的弹窗,就一个简洁窗口,左边任务列表,右边下载信息,上面添加任务,没有花里胡哨的按钮,一看就知道这软件只干下载这件事。

 

试着丢个普通的系统镜像链接,开始下载之后能看到速度很快就拉起来了,FluxDown 默认会把一个文件拆成多个分片并行下载,利用智能多线程加速把带宽吃满。 

当然,你问它单论下载速度有没有 IDM 强,那是没有的,它能跑到 IDM 大概80%左右的水平,主要是 IDM 比较稳,能在峰值坚持很久。

 

需要在浏览器使用的话,可以去 Chrome 或 Firefox 的扩展商店搜一键添加 FluxDown 浏览器插件。

很多人的常用下载场景是网页视频,MP4还好,但现在的视频基本都是 m3u8 或 DASH 流媒体,传统下载器往往不太好搞。

装好扩展的话,打开网页它就会自动检测页面里的视频,然后在浏览器侧边和播放器里会出现一个小按钮,点一下,页面里的媒体资源就会列出来。

 

选一个,直接发送给桌面版开始下载,整个流程体验类似 IDM 等工具的接管下载,下载后的播放自然也没问题。

右键任务还可以设置优先下载。

 

接下来再试一个更常见的场景,磁力也是一样的,这里直接复制链接,它自己会识别任务类型,然后开始下载。

 

自带 25 个 Tracker 列表,手动添加也可以,下这些自然比不上专门的网盘,不配置一下大多资源是没有速度的,图个乐。

 

很多下载器都有一个烦人的问题:遇到需要登录的网站就失效,它的扩展会把 Cookie 和认证信息一起带过去(也支持自定义 User-Agent 和 Referer),浏览器能下载的东西,它基本也能接管。

 

比如:

• 需要登录的网盘直链

• 私有论坛附件

• 会员视频资源

下载器还有速度控制的问题,如果把带宽全占用了,网页就会卡,FluxDown 里面可以配置全局限速。 

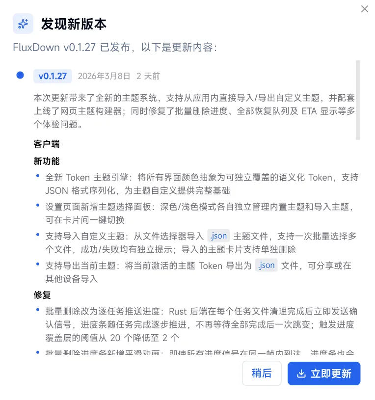
另外它的界面设计也值得一提。深色/浅色主题切换流畅,配色柔和不刺眼,任务列表、进度条、详情面板布局合理,还能拖动调整大小。

 

最新版甚至加了“主题构建器”,你可以自己调颜色导出 JSON 主题。

当然,它也不是非常完美,因为目前只有 Windows 和 Linux 版,macOS 和手机端还在路上;还有一些网友想要的特色功能像是搜索、网盘解析这些高级功能也没集成。

 

但作为一款个人开发、完全免费的工具,能做到这个程度已经相当难得了。

下载器这东西并不过时,当遇到大文件限速和视频无法保存的时候,还是非常需要的,而这个工具在快速更新中,近几版的更新日志内容很多,值得期待。

 

FluxDown 本身不要账号,没有云端,没有广告,打开就是一个纯粹的工具,也是让下载器软件增添了一点手感。

最后,附上软件的体验地址。

夸克网盘地址:

https://pan.quark.cn/s/7c1ce08448b9

迅雷网盘地址:

https://pan.xunlei.com/s/VOn1NOVQCQaKz4ngs4GCqxh1A1?pwd=mnfu#


该文章在 2026/3/17 8:54:40 编辑过
关键字查询
相关文章
正在查询...
点晴ERP是一款针对中小制造业的专业生产管理软件系统,系统成熟度和易用性得到了国内大量中小企业的青睐。
点晴PMS码头管理系统主要针对港口码头集装箱与散货日常运作、调度、堆场、车队、财务费用、相关报表等业务管理,结合码头的业务特点,围绕调度、堆场作业而开发的。集技术的先进性、管理的有效性于一体,是物流码头及其他港口类企业的高效ERP管理信息系统。
点晴WMS仓储管理系统提供了货物产品管理,销售管理,采购管理,仓储管理,仓库管理,保质期管理,货位管理,库位管理,生产管理,WMS管理系统,标签打印,条形码,二维码管理,批号管理软件。
点晴免费OA是一款软件和通用服务都免费,不限功能、不限时间、不限用户的免费OA协同办公管理系统。
Copyright 2010-2026 ClickSun All Rights Reserved