LOGO OA教程 ERP教程 模切知识交流 PMS教程 CRM教程 开发文档 其他文档  
 
网站管理员

[点晴永久免费OA]终于有人把IQC、OQC、IPQC岗位职责和工作流程讲清楚了!

admin
2025年7月17日 11:20 本文热度 1392

在生产过程中,品质控制是保证产品质量和满足客户需求的关键环节。为了实现这一目标,工厂里常常使用各种质量控制术语和工具,其中IQC、IPQC和OQC有人分不清楚具体职责和工作流程不够清晰,甚至有时候分不清它们的区别。接下来我们详细为大家讲解这三个关键岗位的职责与它们在生产质量控制中的重要作用。

IQC(Incoming Quality Control)意思是来料的质量控制,简称来料控制。

IPQC(In Put Process Quality Control)中文意思为制程控制,指产品从物料投入生产到产品最终包装过程的品质控制。

OQC(Out Quality control)成品出厂检验。

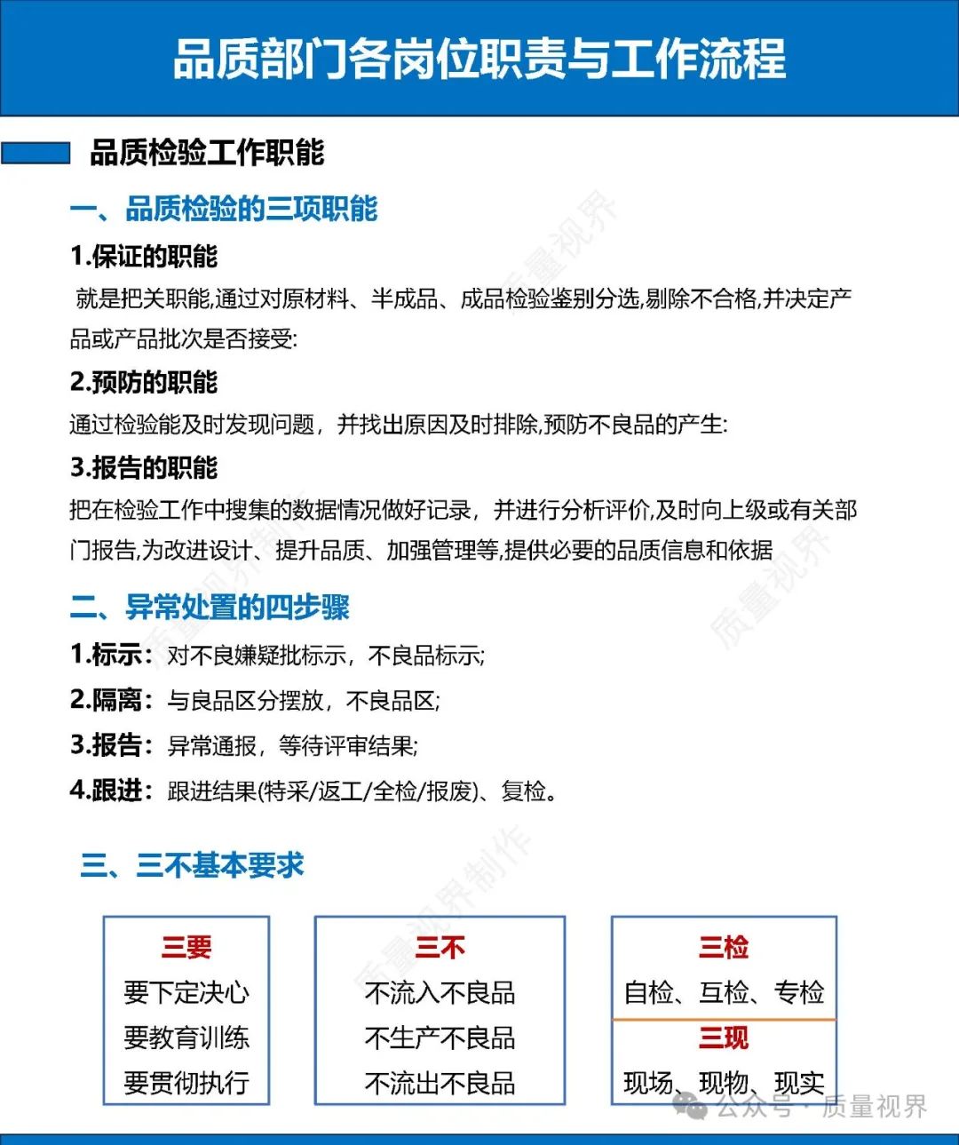
​1、IQC:来料检验的第一道关卡

IQC 是 “Incoming Quality Control” 的缩写,意思是 “进料质量控制”,也被称为 “来料检验”。以下是详细介绍:

一、IQC主要职责

  1. 检验原材料和零部件

    对采购的原材料、零部件等进行严格的检验,确保其质量符合企业的标准和要求。例如,在电子制造业中,IQC 人员会检查电容、电阻等电子元器件的外观是否有损坏、引脚是否弯曲,同时还要测试其电气性能是否达标。

  2. 评估供应商质量

    通过对进货产品的质量情况来评估供应商的供货质量水平。如果某一供应商提供的材料多次出现质量问题,IQC 部门可以向采购部门反馈,促使其与供应商沟通改进,甚至考虑更换供应商。

  3. 数据记录与反馈

    详细记录检验数据,包括产品规格、检验结果、不合格情况等。这些记录对于后续的质量追溯、统计分析以及问题改进非常重要。并且,IQC 人员会将检验结果及时反馈给相关部门,如采购部门、生产部门等。如果发现原材料不合格,会通知采购部门与供应商协商退货或换货事宜,同时告知生产部门调整生产计划,避免因原材料问题导致生产延误。

二、IQC检验流程

  1. 接收货物

    当原材料或零部件运抵企业仓库时,IQC 部门首先会核对货物的数量、规格、型号等基本信息是否与采购订单一致。

  2. 抽样检验

    根据不同的抽样标准(如 GB/T 2828.1 - 2012 等国家标准)进行抽样。例如,对于批量较大的同规格产品,可能采用分层抽样或系统抽样的方法。在检验样本时,会运用多种检验方法,包括外观检查(如查看产品表面是否有划痕、锈蚀等)、尺寸测量(用卡尺等工具测量产品的关键尺寸是否符合公差要求)、性能测试(如对钢材进行硬度测试、对塑料制品进行强度测试等)。

  3. 判定结果

    根据检验结果判定整批货物是否合格。如果样本中不合格品数小于或等于接收数,则判定该批货物合格;如果不合格品数大于或等于拒收数,则判定该批货物不合格。对于合格的货物,会贴上合格标签,办理入库手续;对于不合格的货物,会贴上不合格标签,并进行隔离,等待进一步处理。

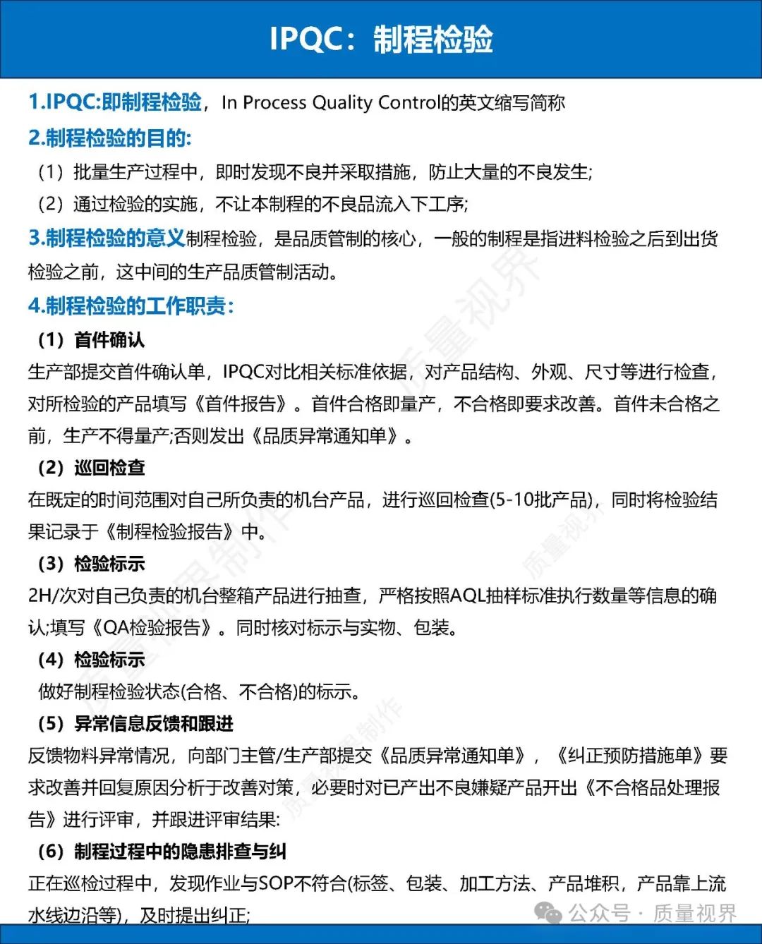
2、IPQC:生产过程中的质量监控者

IPQC 是 “In - Process Quality Control” 的缩写,即制程质量控制。

一、IPQC主要职责

  1. 生产过程监控

    对生产线上的各个工序进行实时监控。例如,在电子产品组装生产线,IPQC 人员会检查工人是否按照操作规范进行焊接操作,焊接的温度、时间等参数是否符合标准。如果发现工人操作不规范,如焊接时间过短导致焊点不牢固,IPQC 人员会及时纠正,避免产生不良品。

  2. 工艺参数检查

    确保生产过程中的工艺参数维持在规定范围内。在机械加工中,对于数控机床的切削速度、进给量等参数,IPQC 人员会定期检查设备的参数设置,并且通过测量加工后的零件尺寸精度、表面粗糙度等质量特性来验证工艺参数是否合适。如果零件的尺寸精度出现偏差,IPQC 人员会协同设备维护人员和工艺工程师检查工艺参数是否发生了变化,如刀具磨损导致切削参数改变等情况。

  3. 产品质量抽检

    按照一定的抽样计划对生产过程中的产品进行质量抽检。在食品加工行业,IPQC 人员会在生产线上每隔一段时间抽取一定数量的产品,检查其重量、外观、口感等质量特性。例如,对于饼干生产,会检查饼干的形状是否完整、色泽是否正常、口味是否符合标准,并且通过化学分析检测其营养成分是否达标等。

二、IPQC工作流程

  1. 生产前准备检查

    检查生产设备是否正常运行,设备的清洁、润滑等维护工作是否完成。同时,核对原材料是否是经过 IQC 检验合格的产品,确认生产工艺文件(如作业指导书、工艺流程图等)是否齐全并且为最新版本。例如,在服装生产中,IPQC 人员要检查缝纫机等设备是否能够正常工作,面料是否是合格的原材料,生产工艺文件是否有最新的裁剪、缝纫等工序的指导说明。

  2. 生产过程巡回检查

    IPQC 人员定时或不定时地在生产线上巡回检查。他们会关注生产工人的操作行为、设备运行状态、工艺参数变化等情况。如果在巡回检查中发现质量问题,如在注塑生产中发现塑料产品有飞边、缺料等缺陷,他们会立即记录问题发生的位置(如具体的生产线、工位)、产品批次等信息,并且采取措施进行处理,如暂停生产,调整注塑机的参数等。

  3. 质量数据记录与反馈

    详细记录在生产过程中检查到的质量数据,包括产品的检验结果、工艺参数的实际值、质量问题的描述等。这些数据会被整理成质量报表,定期或不定期地反馈给生产部门、质量部门等相关部门。例如,在汽车零部件生产中,IPQC 人员会将每天检查的零部件尺寸精度数据、表面缺陷情况等记录下来,生成质量报表,反馈给生产部门用于调整生产过程,同时也提供给质量部门用于质量分析和改进。

3. OQC:出厂前的最后把关者

OQC 是 “Out - going Quality Control” 的缩写,即成品出货质量控制。

一、主要职责

  1. 成品检验

    对生产完成的成品进行全面的质量检验。在电子设备制造企业,OQC 人员会检查产品外观是否有划伤、磕碰,产品的功能是否完整,如手机的各项功能(通话、拍照、上网等)是否正常。对于机械产品,会检查其尺寸精度、装配质量等,例如汽车发动机的各部件装配是否紧密,尺寸是否符合设计要求。

  2. 包装检查

    确保产品的包装符合要求,包括包装材料的质量、包装方式以及包装标识。以化妆品为例,OQC 人员会检查包装瓶是否有破损,标签上的成分、使用方法、生产日期等信息是否正确,产品的外盒包装是否牢固美观。在玩具行业,会检查玩具的包装是否能防止产品在运输过程中损坏,并且包装上的安全警示标识是否符合规定。

  3. 出货文件审核

    审核与产品出货相关的文件,如产品合格证、质量检验报告、装箱单等。这些文件是产品质量的证明和交付的依据。例如,在医疗器械的出货环节,OQC 人员要确保产品合格证上的信息与产品实际情况相符,质量检验报告完整且符合法规要求,装箱单准确记录了产品的数量和规格等信息。

二、工作流程

  1. 抽样计划确定

    根据产品的特性、批量大小和客户要求等因素,确定合适的抽样方法和抽样数量。例如,对于批量较大且质量较为稳定的日用品产品,可能采用一般的计数型抽样标准,如 GB/T 2828.1 - 2012。如果是高价值、高风险的产品,如航空航天零部件,可能会采用更严格的全检或高比例抽样的方式。

  2. 成品检验实施

    按照既定的检验标准对成品进行检验。这包括外观检验、功能检验和性能测试等多个方面。外观检验主要查看产品表面是否有瑕疵;功能检验是检查产品的各项功能是否能正常使用;性能测试则是针对产品的一些关键性能指标进行测试。以笔记本电脑为例,外观检验看是否有划痕、掉漆,功能检验检查开机、关机、键盘、触摸板等功能是否正常,性能测试则包括对处理器速度、内存读写速度等指标的测试。

  3. 包装和文件检查

    检查产品的包装是否完好,包装材料是否符合要求,标识是否准确无误。同时,审核出货文件的完整性和准确性。在服装行业,会检查服装的包装是否整洁、吊牌信息是否正确,以及质量检验报告、发货单等文件是否齐全。

  4. 判定出货合格与否

    根据检验结果判定产品是否可以出货。如果产品全部检验项目合格,并且包装和文件检查也没有问题,那么判定产品合格,可以出货。如果发现产品存在质量问题或者包装、文件不符合要求,需要对产品进行返工、返修或者重新包装,直到满足出货要求为止。


4. 三者如何协同,构建完整的质量控制体系

IQC、IPQC和OQC 这三个岗位并不是孤立存在的,它们相互配合,形成了一个闭环的质量管理体系。IQC把控来料质量,IPQC确保生产过程中的工艺合规性,而OQC则在出厂前最后把关。每一个环节都至关重要,缺一不可。

  • IQC与IPQC:IQC发现的材料问题会反馈给生产部门,避免不合格物料进入生产线。IPQC在生产中发现问题时,也会向IQC提出改进要求,以优化来料质量。

  • IPQC与OQC:IPQC的工作确保了生产过程的稳定性和一致性,而OQC的检验结果则是对整个生产链条的最终确认。如果OQC发现问题,反向反馈可以促使生产流程优化。


阅读原文:https://mp.weixin.qq.com/s/qOTKYZh3fSLao6ll5oJ3qw


该文章在 2025/7/18 9:14:24 编辑过
关键字查询
相关文章
正在查询...
点晴ERP是一款针对中小制造业的专业生产管理软件系统,系统成熟度和易用性得到了国内大量中小企业的青睐。
点晴PMS码头管理系统主要针对港口码头集装箱与散货日常运作、调度、堆场、车队、财务费用、相关报表等业务管理,结合码头的业务特点,围绕调度、堆场作业而开发的。集技术的先进性、管理的有效性于一体,是物流码头及其他港口类企业的高效ERP管理信息系统。
点晴WMS仓储管理系统提供了货物产品管理,销售管理,采购管理,仓储管理,仓库管理,保质期管理,货位管理,库位管理,生产管理,WMS管理系统,标签打印,条形码,二维码管理,批号管理软件。
点晴免费OA是一款软件和通用服务都免费,不限功能、不限时间、不限用户的免费OA协同办公管理系统。
Copyright 2010-2025 ClickSun All Rights Reserved