LOGO OA教程 ERP教程 模切知识交流 PMS教程 CRM教程 开发文档 其他文档  
 
网站管理员

[点晴模切ERP]点晴FMS-固定资产折旧单-操作合集

liguoquan
2025年9月25日 9:4 本文热度 1131
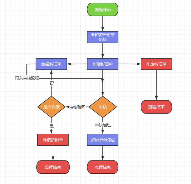
:点晴FMS-固定资产折旧单-操作合集

​ 
 
 

0-点晴FMS-新增固定资产财务信息-操作流程

http://34185.oa22.cn



1-点晴FMS-新增固定资产折旧单-操作流程

http://34186.oa22.cn



2-点晴FMS-审核固定资产折旧单-操作流程

http://34187.oa22.cn



3-点晴FMS-固定资产折旧单转凭证-操作流程

http://34188.oa22.cn










点晴模切ERP更多信息:http://moqie.clicksun.cn,联系电话:4001861886

该文章在 2025/9/29 10:43:27 编辑过
关键字查询
相关文章
正在查询...
点晴ERP是一款针对中小制造业的专业生产管理软件系统,系统成熟度和易用性得到了国内大量中小企业的青睐。
点晴PMS码头管理系统主要针对港口码头集装箱与散货日常运作、调度、堆场、车队、财务费用、相关报表等业务管理,结合码头的业务特点,围绕调度、堆场作业而开发的。集技术的先进性、管理的有效性于一体,是物流码头及其他港口类企业的高效ERP管理信息系统。
点晴WMS仓储管理系统提供了货物产品管理,销售管理,采购管理,仓储管理,仓库管理,保质期管理,货位管理,库位管理,生产管理,WMS管理系统,标签打印,条形码,二维码管理,批号管理软件。
点晴免费OA是一款软件和通用服务都免费,不限功能、不限时间、不限用户的免费OA协同办公管理系统。
Copyright 2010-2025 ClickSun All Rights Reserved