LOGO OA教程 ERP教程 模切知识交流 PMS教程 CRM教程 开发文档 其他文档  
 
网站管理员

[点晴永久免费OA]C盘上多了一把锁是怎么回事?

admin
2025年10月22日 20:11 本文热度 89

打开文件管理器时,突然发现 C 盘图标上多了个灰色小锁🔒—— 是不是瞬间慌了?担心数据被锁、电脑出故障,甚至怕要花钱解锁?别紧张!这其实是 Win11 自动开启的「BitLocker 加密」,微软用来保护你数据安全的功能,只是很多人没注意到它会 “悄悄启动”。

今天就把「锁的由来、影响、解锁方法,到怎么关 / 开」全讲清楚,小白跟着步骤做,完全能自己搞定!

一、先搞懂:C 盘的 “锁” 到底是什么?

这个锁,是 Win11 的「BitLocker 驱动器加密」功能的标志 —— 简单说,就是系统自动给 C 盘加了层密码,只有你的电脑或对应的 “恢复密钥”,才能读取里面的数据。


为什么会自动开?大多是这两种情况:

  • 新买的 Win11 专业版电脑,出厂时厂商默认开启了 BitLocker;
  • 系统更新后,Win11 为了 “数据安全”,自动触发了加密(尤其插过外接硬盘、修改过账户密码后)。

别担心 “加密会拖慢电脑”—— 现在的 BitLocker 对性能影响很小,日常办公、追剧基本感觉不到,反而丢电脑时能防别人偷数据,算个 “隐形保护罩”。

二、遇到锁别慌:先解决 “紧急问题”

看到锁后,最常遇到两个需求:要么想重置系统,要么想读 C 盘数据,这时候都要用到「恢复密钥」,具体怎么找、怎么用,一步一步来:


📌 需求 1:重置系统时提示 “要 BitLocker 密钥”


很多人遇到 “系统崩溃,想重置电脑”,走到一半卡在这里:


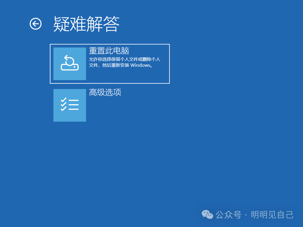
  1. 按「开始菜单→电源键」,按住 Shift 键点 “重启”,进入系统修复界面;


  1. 重启的时候会进入系统维修界面,点击疑难解答


  1. 点击重置此电脑。


  1. 是否保留文件根据自己的需求选择。


  1. 到这一步会弹出 “输入 BitLocker 恢复密钥”—— 别慌,密钥早存好了,只是你没注意。

打开浏览器,访问「aka.ms/myrecoverykey」,登录你电脑绑定的微软账号(就是开机时用的那个邮箱 / 手机号),里面会直接显示 “BitLocker 恢复密钥”(一串 24 位数字);


📌 需求 2:想读 C 盘数据,或通过 PE 系统救数据


如果电脑开不了机,想用 PE 盘(U 盘启动盘)读 C 盘数据,会发现 “磁盘显示加密,读不了”—— 这是 BitLocker 的保护机制,必须先解锁:


如果想要查看硬盘中的数据,访问aka.ms/myrecoverykey,登录保存的微软账号,即可看到备份的BitLocker恢复密钥。


输入恢复密钥,点击解锁。


解锁后,C 盘就能正常读取,复制数据、修复系统都没问题。


⚠️ 提醒:别信网上 “PE 破解 BitLocker” 的工具,大多带病毒,还可能损坏数据,老老实实找密钥最稳妥。

三、不想用加密?3 步关闭 BitLocker


如果觉得 “锁着麻烦,重置要输密钥”,也能手动关掉,全程 5 分钟搞定:


  1. Win+R
    打开运行,输入control,点击确定打开控制面板。


依次点「系统和安全→BitLocker 驱动器加密」,点击 C 盘右侧的「关闭 BitLocker」,系统会开始解密(根据 C 盘容量,可能要 10-30 分钟,别中途断电),解密完成后,C 盘的锁就消失了


四、想主动加密?教你开 BitLocker(适合存重要数据)


如果你的电脑存了工作文件、家庭照片等重要数据,主动开 BitLocker 很有必要 —— 哪怕电脑丢了,别人也读不了数据。但先确认:你的系统版本支持吗?


 先查支持的系统版本

只有这几个版本能开 BitLocker:

  • Win7:旗舰版
  • Win10/Win11:专业版(家庭版没有这个功能)

📝 开启步骤(以 Win11 专业版为例)

  1. 按「Win+R」输入「control」,打开控制面板。


  1. 依次点「系统和安全→BitLocker 驱动器加密」
    ,找到需要加密的驱动器,点击右侧的启用BitLocker


  1. 第一步先备份恢复密钥 ——强烈选 “保存到 Microsoft 账户”(丢了还能在aka.ms/myrecoverykey 找,别选 “保存到文件”,容易删丢)。


  1. 备份成功后会显示已保存恢复密钥,点击下一步。


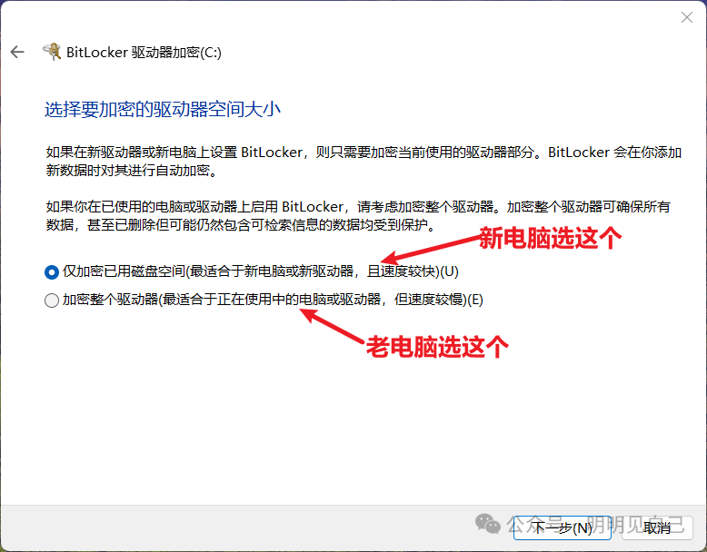
  1. 选择“加密范围”:
  • 新买的电脑 / 刚装的系统:选「仅加密已用磁盘空间」(快,10 分钟搞定);
  • 用了很久的电脑:选「加密整个驱动器」(慢,但能覆盖旧数据,更安全);


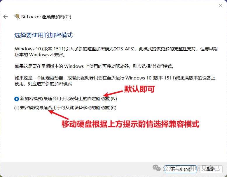
  1. 加密模式默认「新加密模式」就行(兼容性好);如果是加密移动硬盘,要在 Win7 上用,就选「兼容模式」。


  1. 勾选运行BitLocker系统检查,点击继续


  1. 最后重启电脑 —— 重启后系统会在后台加密,不影响正常用,等提示 “加密完成” 就好。


阅读原文:https://mp.weixin.qq.com/s/BDV-gacRYC9d0jRUD5GOtA


该文章在 2025/10/23 17:03:00 编辑过
相关文章
正在查询...
点晴ERP是一款针对中小制造业的专业生产管理软件系统,系统成熟度和易用性得到了国内大量中小企业的青睐。
点晴PMS码头管理系统主要针对港口码头集装箱与散货日常运作、调度、堆场、车队、财务费用、相关报表等业务管理,结合码头的业务特点,围绕调度、堆场作业而开发的。集技术的先进性、管理的有效性于一体,是物流码头及其他港口类企业的高效ERP管理信息系统。
点晴WMS仓储管理系统提供了货物产品管理,销售管理,采购管理,仓储管理,仓库管理,保质期管理,货位管理,库位管理,生产管理,WMS管理系统,标签打印,条形码,二维码管理,批号管理软件。
点晴免费OA是一款软件和通用服务都免费,不限功能、不限时间、不限用户的免费OA协同办公管理系统。
Copyright 2010-2025 ClickSun All Rights Reserved